コンテンツへスキップ
Facebook
YouTube
Twitter
岡山市職員労働組合
「地域住民の幸せなくして 自治体労働者の幸福はない」市民のために職員が活き活きと働いていけるよう、岡山市職員労働組合は日々さまざまな取り組みを行っています。
メインメニュー
岡山市職員労働組合
ホーム
新たに入職されたみなさんへ
岡山市職労って?
組合員専用
賃金確定2025
補助(チケット・講座など)
役立つ講座いろいろ
チケット補助
「勤勉手当の成績率」計算
イクセンプランナー
イベント
息抜き
用語集
よくある質問
市職労YouTube
労働組合とは
雄叫(otakebi)
検索:
ホーム
2026年
4月
9日
日:
2026年4月9日
雄叫
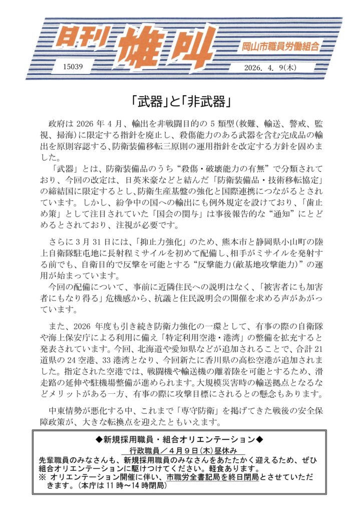
2026.04.09 「武器」と「非武器」
2026年4月9日
最近の取り組み
未分類
注目
労働組合事務(書記)採用試験の実施について
2026年2月17日
市職労
「もし・・」で始まるあなたの想いは?
2023年9月25日
イベント
市職労
注目
NEW講座・チケット補助
2023年6月9日
未分類
注目
自治労連共済の火災共済の試算ができる!!
2023年3月30日
青年部
【活動報告】青年部秋企画 梨狩り&観光ツアー
2022年12月21日